Product Summary
The ISO120SG is a precision isolation amplifier incorporating a novel duty cycle modulation-demodulation technique. The signal is transmitted digitally across a 2pF differential capacitive barrier. The ISO120SG is easy to use. No external components are required for 60kHz bandwidth. The applications of the ISO120SG industrial process control: transducer isolator for thermocouples, rtds, pressure bridges, and flow meters, 4ma to 20ma loop isolation, ground loop elimination, motor and scr control, power monitoring, analytical measurements, biomedical measurements, data acquisition and test equipment.
Parametrics
ISO120SG absolute maximum rtings: (1)Supply Voltage (any supply): 18V; (2)VIN, Sense Voltage:±100V; (3)External Oscillator Input:±25V; (4)Signal Common 1 to Ground 1:±1V; (5)Signal Common 2 to Ground 2:±1V; (6)Continuous Isolation Voltage: 1500Vrms; (7)Junction Temperature:150℃; (8)Storage Temperature:–65℃ to +150℃; (9)Lead Temperature (soldering, 10s):+300℃.
Features
ISO120SG features: (1)100% tested for partial discharge; (2)Rated 1500Vrms; (3)high IMR: 115dB at 60Hz; (4)user control of carrier frequency; (5)low nonlinearity: ±0.01% max; (6)bipolar operation: VO = ±10V; (7)0.3”-wide 24-PIN hermetic DIP, ISO120; (8)synchronization capability; (9)wide temp range:–55 to +125℃.
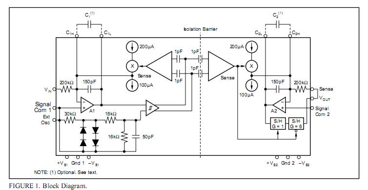
Diagrams

| Image | Part No | Mfg | Description | ![]() |
Pricing (USD) |
Quantity | ||||||||
|---|---|---|---|---|---|---|---|---|---|---|---|---|---|---|
![]() |
![]() ISO120SG |
![]() Texas Instruments |
![]() Isolation Amplifiers Prec Lo Cost Iso Amp |
![]() Data Sheet |
![]()
|
|
||||||||
![]() |
![]() ISO120SGQ |
![]() Texas Instruments |
![]() IC OPAMP ISO 60KHZ SGL 24CDIP |
![]() Data Sheet |
![]() Negotiable |
|
||||||||
(China (Mainland))









